Have you ever wondered what fuels the countless microscopic processes that keep you alive? From turning your morning smoothie into usable energy to defending your cells against daily wear and tear, a set of tiny molecules works tirelessly behind the scenes. One of the most crucial, yet often overlooked, of these is Nicotinamide Adenine Dinucleotide Phosphate, or NADP for short.
Think of NADP and its reduced form, NADPH, as a rechargeable cellular battery for building and protecting your body. This simple yet powerful molecule is a linchpin in metabolism, essential for everything from producing your body's fats and cholesterol to neutralizing harmful free radicals.
In this guide, we'll break down the science of what NADP is, its vital roles in your health, and why it's becoming a focal point in advanced wellness and nutrition.
What Exactly Are NADP and NADPH?
Let's start with the basics. NADP (the oxidized form) and NADPH (the reduced form) are often called coenzymes-they are helper molecules that assist enzymes in carrying out critical chemical reactions in every cell of your body.
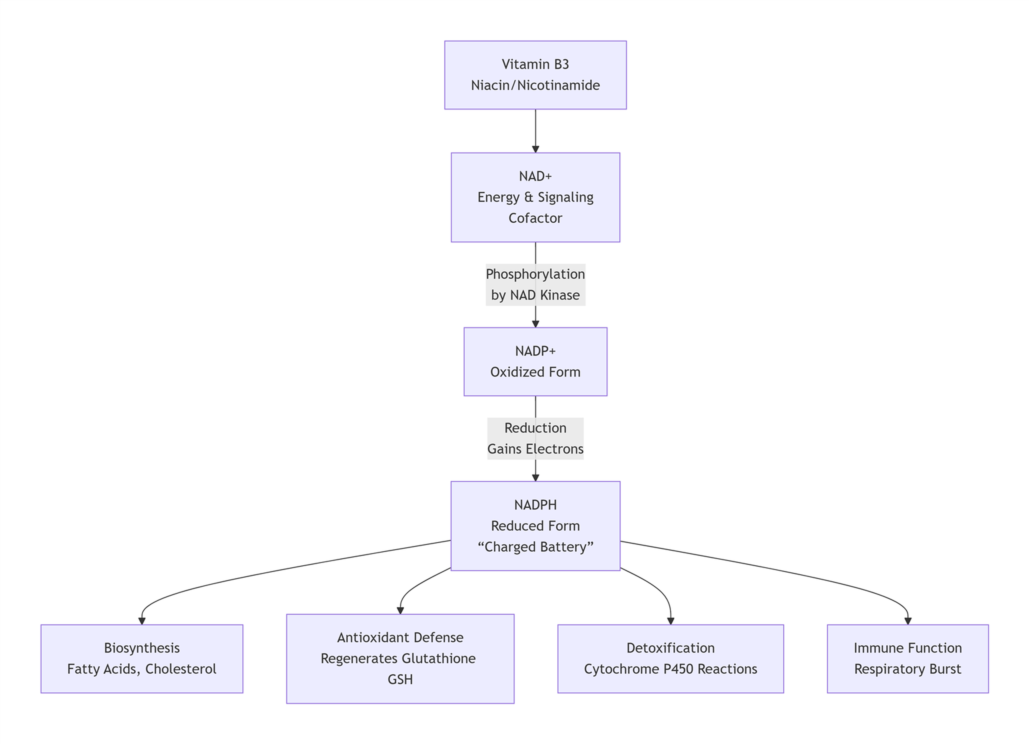
Chemically, NADP is very similar to its more famous cousin, NAD+. The key difference is one extra phosphate group. This small change is a game-changer; it directs NADP toward a completely different set of cellular tasks focused on biosynthesis (building molecules) and defense, rather than energy breakdown[2].
- NADP+ is like an empty battery, ready to be charged.
- NADPH is the charged battery, packed with reducing power (electrons and hydrogen) that can be donated to other molecules to build them up or protect them.
The balance between NADP+ and NADPH is tightly regulated and is a fundamental indicator of your cellular health and redox (reduction-oxidation) state[2].

The Core Functions of NADP/NADPH in Your Body
The primary role of the NADP/NADPH system is to be a universal reducing agent. In human metabolism, it's central to four key areas:
1. Powering Biosynthesis (The Building Blocks of Life)
NADPH provides the essential electrons needed to construct complex molecules from simpler ones. This includes:
- Fatty Acid & Cholesterol Synthesis: Every cell membrane and steroid hormone in your body starts with NADPH-driven reactions.
- Nucleotide Synthesis: NADPH is indispensable for making the building blocks (ribose-5-phosphate) of DNA and RNA[1].
2. Master of Antioxidant Defense
Your cells constantly face threats from reactive oxygen species (ROS), or free radicals. NADPH is the key guardian that keeps your primary antioxidant, glutathione, in its active, reduced form (GSH). Without a steady supply of NADPH, your cells would quickly succumb to oxidative stress and damage.
3. Supporting Detoxification and Immune Function
- Detoxification: Enzymes in the liver, like cytochrome P450, rely on NADPH to help neutralize and eliminate toxins, drugs, and foreign compounds from your body.
- Immune Response: Certain immune cells use NADPH to generate a "respiratory burst" of free radicals, a controlled blast used to destroy engulfed bacteria and pathogens.
4. Emerging Role in Cellular Signaling and Repair
Cutting-edge research reveals even more fascinating roles. A 2019 study in Nature Communications identified NADP+ itself as an endogenous inhibitor of PARP enzymes[3]. PARPs are crucial for DNA repair, and their overactivation can deplete cellular NAD+. This discovery suggests NADP+ may play a regulatory role in maintaining genomic stability and has implications for cellular health and longevity[3].
Here is a simplified view of how NADP fits into your cellular metabolism:

NADP in Product Form: Understanding NADP Powder
Given its fundamental importance, it's no wonder that stable, high-purity NADP powder has become a valuable material in biochemistry, research, and the nutraceutical industry.
What is NADP Powder?
It is typically the stabilized sodium salt of oxidized NADP (NADP·Na₂), presented as a lyophilized (freeze-dried) white or off-white powder. It is highly soluble in water and must be stored carefully, protected from light and moisture, to maintain its stability and bioactivity.
Potential Considerations for Use:
For researchers and product developers exploring the frontiers of cellular health, incorporating a premium NADP powder supplement or NADH powder (the reduced form of NAD+) represents an advanced strategy. The goal is to support the body's intrinsic NADPH pools, thereby promoting an environment conducive to biosynthesis, robust antioxidant status, and healthy cellular repair mechanisms.
Safety and Regulatory Note:
As with any compound that influences core metabolic pathways, quality and purpose are paramount. NADP and related nucleotides are considered specialized ingredients. Reputable manufacturers operate under strict international quality certifications (like FSSC22000, FDA registration, and ISO standards) to ensure purity and safety. It is crucial for consumers to seek products from transparent, science-backed suppliers and to understand that these ingredients are part of a sophisticated approach to wellness, best undertaken with knowledge or professional guidance.
Conclusion
So, what is NADP used for? In essence, it is the cornerstone of your body's anabolic and defense systems. The NADP/NADPH cycle is a vital metabolic engine that builds your cellular structures, shields them from damage, and supports critical detoxification and immune processes.
As science continues to unravel the deep connections between coenzyme levels, cellular resilience, and overall vitality, supporting these fundamental pathways becomes an increasingly compelling aspect of proactive health. By choosing to understand and nurture the microscopic powerhouses like NADP within you, you're investing in the very foundation of your long-term well-being.
References:
- Covarrubias, A. J., et al. (2023). Figure 2: Homeostatic roles of niacin as a precursor to NAD+. In Neurotherapeutics, 20(4), 1037–1054.
- Pallotta, M. L., & Di Martino, C. (2007). Existence of intramitochondrial nicotinamide mononucleotide adenylyl-transferase activity.... University of Molise Institutional Research Archive.
- Li, W., et al. (2019). NADP+ is an endogenous PARP inhibitor in DNA damage response and tumor suppression. Nature Communications, 10, Article 693.




